Cudis: отзывы о криптовалюте, обзор цены и перспектив токена Кудис, стоит ли вкладывать деньги
На конец июня 2025-го цена криптовалюты Cudis составляет 0,065 USD, а капитализация — свыше 16 млн долларов. Проект появился в 2023-м году и активно расширяет сообщество людей, желающих продлить свою жизнь. Он привлекает широкой экосистемой, наличием встроенного ИИ и возможностью монетизировать здоровье. В обзоре ниже рассмотрим, что представляет собой монета Cudis крипто, какой потенциал она имеет, и стоит ли в нее инвестировать.
Общая информация о Cudis
Криптовалюта Кудис официально представлена на сайте Cudis xyz. Здесь сказано, что основа заложена еще в 2023-м, когда появился первый протокол. Впоследствии были представлены модели обучения на базе ИИ и полноценной экосистемы.
В 2024-м запущен непосредственно сам продукт и приложение. Появились баллы здоровья и данные NFT. Команда разработчиков расширила партнерства и взаимодействие с Web3-платформами. Также бы завершен сбор денег, и организована собственная дистрибьюторская сеть.
В 2025-м продолжается масштабирование сети. В частности, были созданы токены Cudis и beta-версия торговой площадки. Появилась вторая версия тренера на базе ИИ.
В последующие годы планируется создание сообщества с контролем монет и стратегий долголетия с помощью AI. Будет представлен протокол контроля сообщества, и проведена работа по расширению бренда. Кроме того, планируется создать глобальный центр, комитет и фонд долголетия.
Частью экосистемы являются специальные инструменты для ношения. Они могут использоваться для продления жизни и контроля здоровья. К основным возможностям стоит отнести:
- сбор и анализ данных о состоянии человека;
- постоянный контроль сна, активности, сокращений сердца и т. д;
- изучение уникальных шаблонов и предоставление идей по восстановлению здоровья;
- наличие вознаграждений в виде монеты Cudis — крипты, которая дается за активность;
- помощь при наличии хронических заболеваний, связанная с контролем состояния;
Дополнительно в состав экосистемы входит приложение, которое также имеет определенный функционал:
- хранение токенов и проведение безопасных транзакций;
- объединение группы устройств, которые контролируют здоровье;
- шифрование информации в цепочке и предоставление вознаграждения;
- оказание помощи владельцам.
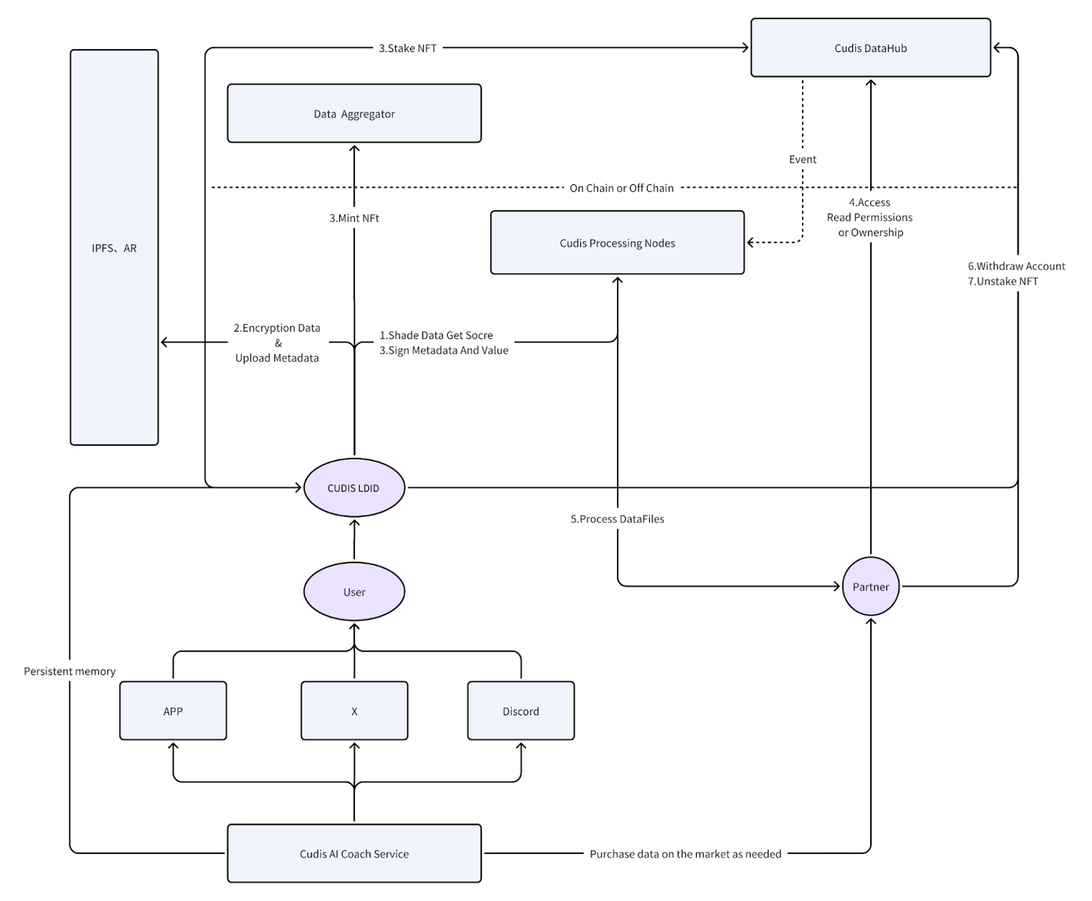
Экосистема Cudis включает в себя целый ряд компонентов. К примеру, LDID обеспечивает комплексное управление информацией. Проект Data Aggregator помогает в создании уникальных записей, а DataHubg гарантирует гибкость транзакций. Также имеется Processing Nodes для более удобной работы.
Токеномика Кудис
Монета Cudis является частью экосистемы, создана для вознаграждения участников и обеспечения транзакций. Она представлена в количестве 1 млрд монет, но на текущем этапе в обороте доступно всего 247,5 млн токенов.
Разделение происходит по следующему принципу:
- сообщество — 25%;
- инвесторы — 17%;
- экосистема и команда — по 15%;
- продвижение и партнерство — 8,13%;
- казначейство — 9%;
- ликвидность — 5,87%;
- консультанты — 5%.
Держатели монеты Кудис получают следующие возможности:
- участие в управлении;
- создание ключевых решений;
- возможность внесение правок в комиссии;
- внедрение опций и обновление системы;
- открытие доступа к премиальным продуктам;
- проведение обмена в экосистеме;
- оплата комиссий.
Для обеспечения устойчивости токены Cudis после Premarket взимаются в виде следующих элементов:
- комиссия за хранение информации;
- оплата за листинг NFT-монет на рынке;
- комиссионный платеж за сделки на торговой платформе;
- плата за анализ данных на базе ИИ;
- перевод денег за запуск новых активов.
Устойчивость монеты и экосистемы в целом объясняется удобством обслуживания и расширением возможностей партнеров. Представители платформы поддерживают инновации и гарантируют непрерывность деятельности.
Как заработать Cudis
На официальном сайте Cudis xyz представлена подробная “белая книга” и информация о способах заработка монеты. Получение крипты предусмотрено за выполнение следующих шагов:- контроль состояния здоровья с помощью устройства Cudis: контроль сна, пульса, стресса и т. д;
- участие в обмене информацией с партнерами;
- применение инструментов AI в приложении и получение за это токенов;
- использование инструментов обучения с применением ИИ;
- стейкинг для поддержки работы сети и получение награды в размере 10-15% от вложенной суммы.
Отдельное внимание уделяется аирдропу crypto Cudis. В конце августа 2025-го был завершен первый сезон подачи заявок. Для проверки возможности участия клиентам предлагалось подключить кошелек и подтвердить свой запрос на получение бесплатных монет. В рамках airdrop планируется распределение 5% всех монет.
На официальном сайте Cudis объявлено о старте второго сезона аирдропа, но точных данных по условиям участия нет.
Где купить Кудис, цена
Почти сразу после запуска разработчики провели листинг Cudis. Монета появилась на многих биржах. В их число входит MEXC, Bitget, Hotcoin, BitMart, LBank и другие. Планируется появление крипты на Binance, но точная дата пока отсутствует.
График курса Cudis Coin показывает, что стоимость монеты на конец июня 2025-го составляет 0,065 USD. При этом капитализация превышает отметку в 16,1 млн долларов.
Покупка Cudis за USDT доступна на централизованных биржах. Что касается DEX-платформ, здесь для проведения сделки может потребоваться SOL. При желании купить монету необходимо пройти ряд шагов:
- создать аккаунт на бирже и пополнить счет;
- перейти к торговой паре Cudis/USDT;
- добавить ордер на проведение сделки;
- провести сделку и перевести деньги на личный кошелек.
Делать прогнозы касательно Cudis Token пока сложно. На текущем этапе можно отметить негативную динамику. В первый период можно было купить Кудис за 0,15 USD. Впоследствии цена резко снизилась до 0,1 USD. Далее были небольшие отскоки, и на текущий момент цена достигла отметки в 0,065 USD. Не исключено, что в будущем стоимость будет расти, но здесь многое зависит от активности команды.
Отзывы о Cudis
Изучение отзывов о Cudis показывает, что многие потеряли веру в монету еще на этапе премаркета. Есть мнение, что крипта Кудис является “мусорной” и не имеет перспектив.
Много отзывов можно найти относительно приложения Кудис для Android и iOS. Средняя оценка составляет около 4.3, что является высоким показателем.
В комментариях пользователи отмечают революционный подход к оздоровлению, удобство пользования и простые правила.
При желании оставить мнение касательно крипты можно подключиться к социальным сетям. К примеру, представители проекта ведут канал в Твиттере по ссылке cudiswellness. На момент написания обзора к нему подписано около 208 тыс. человек. Здесь можно почитать реальные отзывы и новости токена Кудис.
Для участия в дискуссиях предусмотрено сообщество в Дискорде. Оно доступно по ссылке discord com/invite/cudis. Здесь можно найти прогнозы по криптовалюте Cudis, узнать об опыте других пользователей и перспективах крипты. Сообщество в Телеграм не предусмотрено.
Заключение
Проект Cudis позиционируется как большая экосистема с собственным токеном. Создатели планируют проведение большой работы по расширению сообщества и введению новых протоколов. Пользователям доступно большое сообщество, полноценная дорожная карта и “белая книга” с описанием проекта.
Но есть и ряд минусов:
- снижение цены на биржах для exchange и покупки;
- низкая капитализация;
- небольшое сообщество в соцсетях;
- нет канала в ТГ;
- анонимность создателей.
В комментариях под обзором расскажите, что вы думаете о монете Cudis, и есть ли смысл в нее инвестировать деньги.










А какой сейчас есть реально хороший проект с которым можно научиться? Мне попадаются одни пустозвоны, я один такой счастливый?
В каждой хайповой нише будет куча мошенников, этого не избежать. Мой фаворит сейчас https://torforex.ru/arbitrazhnye-p2p-svyazki/astronix-trader/, у них хорошая репутация + они реально на этом цикле попали со всеми предположениями. Можешь почитать про них